○十日町市税条例施行規則
平成17年4月1日
規則第65号
(趣旨)
第1条 この規則は、十日町市税条例(平成17年十日町市条例第70号。以下「条例」という。)第5条の規定に基づき、市税の賦課徴収その他条例の事務の取扱いに関し必要な事項を定めるものとする。
(1) 法 地方税法(昭和25年法律第226号)をいう。
(2) 令 地方税法施行令(昭和25年政令第245号)をいう。
(3) 条例 十日町市税条例をいう。
(4) 財務規則 十日町市財務規則(平成17年十日町市規則第63号)をいう。
(この規則と財務規則との関係)
第3条 市税の収納に関する事項のうち、この規則に定めのあるものは、財務規則に定めるところにかかわらず、この規則に定めるところによる。
(徴税吏員とその職務権限)
第4条 条例第2条第1号に規定する徴税吏員とは、市税事務に従事する市職員をいう。
2 市長は、前項の徴税吏員に次に掲げる事務を委任する。
(1) 市税の賦課徴収に関する調査のための質問又は検査
(2) 徴収金に係る滞納処分
(3) 前2号に掲げるもののほか、法令の規定により徴税吏員の職務とされた事務
3 固定資産の評価に従事する職員は、法第405条に規定する市長の選任した固定資産評価補助員とする。
(平19規則22・一部改正)
(犯則取締り)
第5条 法第337条、第438条、第485条の7、第547条及び第617条の規定による市税に関する犯則事件についての質問、検査、領置、立入検査、捜索、差押え及び告発等の犯則取締りについては、その職務を行う者を別に指定する。
(納付又は納入の委託を受けることができる有価証券)
第7条 法第16条の2第1項の規定により市長が定める有価証券は、次のとおりとする。
(1) 小切手(財務規則第64条の規定により、証券納付をすることのできるものを除く。)
(2) 約束手形
(3) 為替手形
2 法第16条の2第3項の規定により、再委託をすることのできる金融機関は、市指定金融機関とする。
(納税証明書交付手数料の計算)
第8条 条例第9条の2第3項の規定による証明書の枚数の計算は、証明を受けようとする徴収金の税目の異なるごとに、次に掲げる事項ごとの数に相当する証明書であるものとして計算する。ただし、証明を受けようとする事項が、未納の税額のないこと又は滞納処分を受けたことがない場合であるときは、この限りでない。
(1) 令第6条の21第1項第1号及び第2号に掲げる事項
(2) 令第6条の21第1項第3号及び第4号に掲げる事項
2 前項の証明書が、2以上の年度に係る徴収金に関するものであるときは、その年度の数に相当する枚数の証明書であるものとして計算する。
(固定資産課税台帳等の閲覧の手数料の計算)
第8条の2 条例第61条の2第2項の規定による閲覧の回数の計算は、課税台帳及び図面の閲覧については、種類及び冊数又は枚数にかかわりなく、申請1回をもって1件とする。
(固定資産課税台帳に記載されている事項の証明書の交付手数料の計算)
第8条の3 条例第61条の3第2項の規定による証明書の枚数の計算は、土地又は家屋に関する証明については、1枚をもって1件とする。ただし、用紙が複数枚にわたる場合は、1枚増すごとに100円を加算する。
(1) 納税通知書 延滞金
(2) 更正又は決定の通知書
ア 当該更正又は決定に係る不足金額及び当該不足金額に対する延滞金
イ 当該更正又は決定に係る過少申告加算金、不申告加算金又は重加算金
(3) 過少申告加算金等決定通知書、過少申告加算金、不申告加算金又は重加算金(以下「過少申告加算金等」という。)のみを決定した場合における当該過少申告加算金等
(4) 督促状 督促手数料
附則
(施行期日)
1 この規則は、平成17年4月1日から施行する。
(経過措置)
2 この規則の施行の日の前日までに、合併前の十日町市税条例施行規則(平成5年十日町市規則第16号)、川西町税条例施行規則(平成10年川西町規則第14号)、中里村税条例施行規則(平成2年中里村規則第10号)、松代町税条例施行規則(平成2年松代町規則第9号)又は松之山町税条例施行規則(平成2年松之山町規則第24号)の規定によりなされた手続その他の行為は、それぞれこの規則の相当規定によりなされた手続その他の行為とみなす。
附則(平成18年3月1日規則第5号)
この規則は、平成18年3月1日から施行する。
附則(平成19年3月30日規則第22号)抄
(施行期日)
1 この規則は、平成19年4月1日から施行する。
附則(平成23年3月25日規則第18号)
この規則は、平成23年4月1日から施行する。
附則(平成23年11月21日規則第44号)
この規則は、公布の日から施行する。
附則(平成23年12月7日規則第45号)
この規則は、公布の日から施行し、改正後の十日町市税条例施行規則の規定は、平成23年10月20日から適用する。
附則(平成24年8月10日規則第34号)
この規則は、公布の日から施行する。
附則(平成25年3月28日規則第8号)
この規則は、平成25年4月1日から施行する。
附則(平成27年12月28日規則第36号)
この規則は、平成28年1月1日から施行する。
附則(平成28年3月31日規則第44号)
この規則は、平成28年4月1日から施行する。
附則(平成28年12月27日規則第66号)
この規則は、平成29年1月1日から施行する。
附則(平成29年3月28日規則第20号)
この規則は、平成29年4月1日から施行する。
附則(令和5年6月30日規則第33号)
この規則は、令和5年7月1日から施行する。
附則(令和6年6月13日規則第22号)
この規則は、公布の日から施行し、改正後の十日町市税条例施行規則の規定は、令和6年5月15日から適用する。
附則(令和6年12月20日規則第37号)
この規則は、公布の日から施行する。
別表(第6条関係)
(平19規則22・平27規則36・平28規則44・平29規則20・令6規則22・一部改正)
様式番号 | 文書等の種類 | 根拠規定 | |
地方税法等 | 市税条例 | ||
徴税吏員証 |
| ||
市税犯則事件調査職員証 |
| 〃 | |
固定資産評価員証 | 第404条 | ||
固定資産評価補助員証 | 第405条 | 〃 | |
納付書(法人市民税用) |
| ||
納入書(特別徴収用) |
| ||
相続人代表者指定(変更)届 | 第9条の2第1項 令第2条第6項 |
| |
相続人代表者の指定通知書 | 第9条の2第2項 |
| |
納付(納入)通知書 | 第11条第1項 |
| |
納付(納入)催告書 | 第11条第2項 |
| |
軽自動車税の第2次納税義務に係る納付義務免除の申告書 | 第11条の9第3項 |
| |
納期限変更告知書 | 第13条の2第3項 令第6条の2の3 |
| |
担保権付財産に係る市税徴収通知書 | 第14条の16第4項 |
| |
担保権付財産に係る交付要求書 | 第14条の16第5項 |
| |
担保の目的でされた仮登記(録)財産差押通知書 | 第14条の17第2項 |
| |
譲渡担保権者に対する納付(納入)告知書 | 第14条の18第2項(前段) |
| |
譲渡担保権者に対する納付(納入)告知済通知書 | 第14条の18第2項(後段) |
| |
徴収猶予(期間の延長)申請書 | 第15条第1項 第2項 第3項 |
| |
徴収猶予(期間の延長)許可通知書 | 第15条第4項(前段) |
| |
徴収猶予(期間の延長)不許可通知書 | 第15条第4項(後段) |
| |
徴収猶予に係る差押解除申請書 | 第15条の2第2項 |
| |
徴収猶予の取消通知書 | 第15条の3第3項 |
| |
換価の猶予(期間の延長)通知書 | 第15条の5第3項 |
| |
換価の猶予の取消通知書 | 第15条の6第2項 |
| |
滞納処分の停止通知書 | 第15条の7第2項 |
| |
納税義務消滅通知書 | 第15条の7第4項 第5項 第18条 |
| |
滞納処分の停止の取消通知書 | 第15条の8第2項 |
| |
延滞金の免除(減免)申請書 | 第15条の9第2項 |
| |
延滞金の免除(減免)通知書 | 〃 |
| |
担保提供書 | 第16条第1項 |
| |
保証書 | 〃 令第6条の10第3項 |
| |
保全担保提供命令書 | 第16条の3第1項 |
| |
保全担保に係る抵当権設定通知書 | 第16条の3第4項 |
| |
担保の解除通知書 | 第16条の3第7項 第8項 第16条の4第4項 第5項 |
| |
保全差押金額決定通知書 | 第16条の4第2項 |
| |
保全差押えに係る担保金充当申請書 | 令第6条の12第5項 |
| |
保全差押えに係る交付要求書 | 第16条の4第9項 |
| |
保全差押えに係る交付要求通知書(滞納者用) | 〃 |
| |
保全差押えに係る交付要求通知書(権利者等用) | 〃 |
| |
過誤納金還付請求書 | 第17条 |
| |
過誤納金還付請求書兼(充当)通知書 | 第17条 第17条の2 |
| |
還付請求書 | 第17条 | ||
還付通知書 | 〃 | ||
充当通知書 | 第17条の2 | ||
第2次納税義務者の納付(納入)金に還付(充当)したときの過誤納金還付(充当)通知書 | 令第6条の13第2項 |
| |
予納金納付(納入)申出書 | 第17条の3第1項 |
| |
公示送達書 | 第20条の2第1項 |
| |
徴収金の徴収嘱託書 | 第20条の4第1項 |
| |
徴収の受託通知書 | 〃 |
| |
受託徴収金の納税について | 〃 |
| |
納期限等延長申請書 | 第20条の5の2 | ||
納期限等の延長承認(不承認)通知書 | 〃 | ||
更正の請求書 | 第20条の9の3第1項 第2項 |
| |
更正をすべき理由のない旨の通知書 | 第20条の9の3第3項 |
| |
納税証明請求書 | 第20条の10 | ||
納税証明請求書 | 〃 | 〃 | |
納税証明書 | 〃 | 〃 | |
軽自動車税納税証明書 | 〃 | 〃 | |
削除 | |||
削除 | |||
法人市民税更正(決定)通知書 | 第321条の11第4項 |
| |
過少申告・不申告・重加算金決定通知書 | 第328条の11 第328条の12 第483条 第484条 第536条 第537条 第609条 第610条 | ||
督促状 | 第329条第1項 第371条第1項 第457条第1項 第485条第1項 第539条第1項 第611条第1項 |
| |
市税納税管理人(変更・解除)申告書 | 第300条 第355条 第527条 第590条 | ||
市税減免申請書兼森林環境税(国税)免除申請書 | 第323条 第367条 第454条 森林環境税及び森林環境譲与税に関する法律第11条 | ||
市税及び森林環境税(国税)減免承認(不承認)通知書 | 〃 | ||
市税減免事由の消滅申告書 |
| ||
事務所、事業所又は家屋敷に係る市民税 | 第317条の2第6項 | ||
| 申告書 |
|
|
市県民税簡易申告書 | 施行規則第2条の2第2項ただし書 | ||
法人設立(設置)申告書 | 第317条の2第7項 | ||
法人に関する異動届出書 |
|
| |
市県民税納税通知書(全期前納用) | 第319条の2 | ||
〃 (口座振替用) | 〃 | 〃 | |
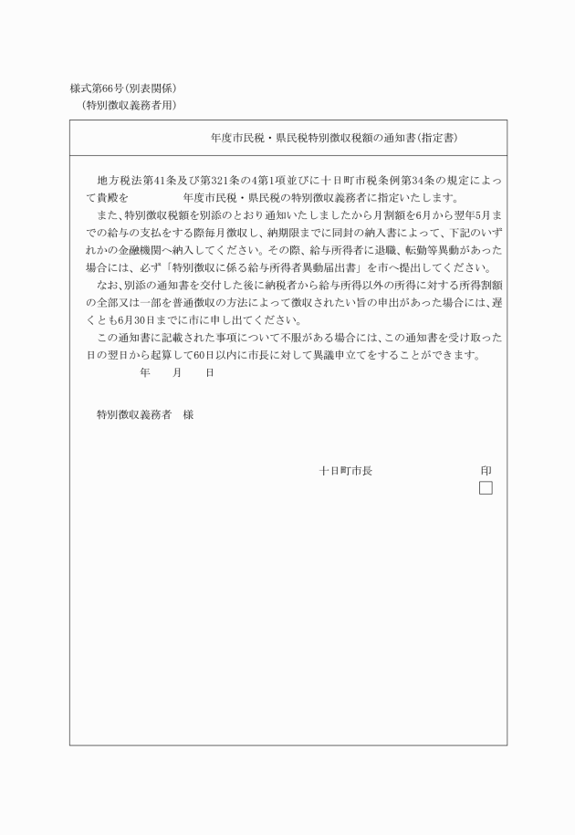
市県民税特別徴収税額の通知書 | 第321条の4第1項 | ||
市県民税特別徴収税額の通知書(特別徴収義務者用) | 第321条の4第1項 | ||
市県民税特別徴収税額の通知書(納税義務者用) | 〃 | 〃 | |
市県民税特別徴収税額の変更通知書(特別徴収義務者用) | 第321条の6第1項 | ||
市県民税特別徴収税額の変更通知書(納税義務者用) | 〃 | 〃 | |
市県民税特別徴収税額の納期の特例の承認通知書 | 第321条の5の2 令第48条の9の4 | ||
特別徴収税額の納期の特例に関する申請書 | 〃 〃 | ||
給与の支払を受ける者が常時10人以上となったことの届出書 | 令第48条の9の5 | ||
特別徴収税額の納期の特例の承認取消・却下通知書 | 令第48条の9の6 | ||
固定資産税・都市計画税非課税規定適用申告書 | 第348条第2項 | ||
固定資産税非課税規定適用除外申告書 | 〃 | ||
固定資産税課税免除適用除外申告書 |
| ||
登録観光ホテル(旅館)に係る固定資産税課税特例規定適用除外申告書 |
| ||
区分所有に係る家屋の補正方法の申出書 | 第352条の2第1項 | ||
共用土地に係る固定資産税額の按分の申出書 | 第352条の2第5項 第6項 第7項 | ||
固定資産税納税通知書(全期前納用) | 第364条第2項 | ||
固定資産税納税通知書(口座振替用) | 〃 | 〃 | |
新築(住宅・中高層耐火建築住宅・特定優良賃貸住宅)の減額規定適用申告書 | 附則第16条第1項 第2項 | ||
施設建築物の一部に該当する家屋に係る固定資産税減額規定の適用申告書 | 附則第16条第5項 | ||
固定資産の価格の決定(修正)通知書 | 第411条第1項 第417条第1項 |
| |
公益の用に供する固定資産の課税免除申告書 |
| ||
屋根融雪装置の設置家屋に係る固定資産税の課税免除申告書 |
| ||
地籍図 | 第380条第2項 | ||
土地使用図 | 〃 | 〃 | |
土壌分類図 | 〃 | 〃 | |
家屋見取図 | 〃 | 〃 | |
固定資産売買記録簿 | 〃 | 〃 | |
住宅用地の適用(異動)申告書 | |||
被災住宅用地申告書 | |||
軽自動車税納税通知書 | 第446条第2項 | ||
軽自動車税納税通知書(口座振替用) | 〃 | 〃 | |
所有権留保付軽自動車等の買主(使用者)の住(居)所等に関する報告書 | 第447条第2項 | ||
軽自動車税減免申請書(身障者用) |
| ||
軽自動車税の減免事由の消滅申告書 |
| ||
原動機付自転車、小型特殊自動車標識 |
| ||
原動機付自転車試運転標識貸与申請書 |
| ||
原動機付自転車試運転標識 |
| ||
鉱産税に係る事業開始届 |
| ||
鉱産税納付申告書 | 第522条 | ||
鉱産税納付書 |
| 〃 | |
鉱産税更正(決定)通知書 | 第533条第4項 |
| |
特別土地保有税申告書 | 第599条第1項 | ||
納税義務の免除に係る期間の延長申請書 | 第601条第2項 第602条第2項 |
| |
徴収猶予申告書 | 第601条第3項 |
| |
特別土地保有税納税義務の免除に係る期間、徴収猶予の延長承認通知書 | 第601条第4項 |
| |
特別土地保有税納税義務の免除に係る期間の延長不承認通知書 | 〃 |
| |
特別土地保有税非課税土地・特例譲渡・免除土地認定、徴収猶予申請書 | 第601条 第602条 第603条の2の2 |
| |
特別土地保有税非課税土地・特例譲渡・免除土地認定、徴収猶予通知書 | 〃 〃 〃 |
| |
特別土地保有税非課税土地・特例譲渡・免除土地認定不承認通知書 | 〃 〃 〃 |
| |
特別土地保有税非課税土地・特例譲渡・免除土地納税義務免除確認通知書 | 〃 〃 〃 |
| |
特別土地保有税徴収猶予取消通知書 | 〃 〃 〃 |
| |
特別土地保有税還付申請書 | 第601条第7項 第602条第2項 第603条第4項 |
| |
特別土地保有税減免申請書 | 第605条の2 | ||
特別土地保有税減免事由消滅申告書 | 第603条の2第1項 | ||
特別土地保有税更正(決定)通知書 | 第606条第4項 |
| |
(平25規則8・全改)

(平25規則8・全改)

(平25規則8・全改)

(平25規則8・全改)





(平28規則44・全改)

(平28規則44・全改)

(平28規則44・全改)



(平28規則44・全改)

(平28規則44・全改)

(平27規則36・全改)

(平28規則44・全改)

(平28規則44・全改)

(平28規則44・全改)

(平27規則36・全改)


(平28規則44・全改)


(平28規則44・全改)


(平28規則44・全改)


(平27規則36・全改)

(平28規則44・全改)





(平28規則44・全改)

(平28規則44・全改)


(平28規則44・全改)


(平27規則36・全改)

(平28規則44・全改)

(平27規則36・全改)



(平27規則36・追加)

(平27規則36・追加)

(平28規則44・全改)



(平27規則36・全改)





(平28規則44・全改)


(平28規則44・全改)



(平27規則36・全改)


様式第53号及び様式第54号 削除
(平28規則44)


(平29規則20・全改)



(令6規則22・全改)


(令6規則22・全改)



(令6規則37・全改)

(平18規則5・一部改正)


(平25規則8・全改)

(平25規則8・全改)











(平29規則20・全改)

(平29規則20・全改)


(平29規則20・全改)






(平27規則36・追加)

(平29規則20・追加)

(平25規則8・全改)

(平25規則8・全改)

(平27規則36・全改)










(平27規則36・全改)

(平27規則36・追加)


(平29規則20・全改)


(平29規則20・全改)



(平27規則36・全改)


(令5規則33・全改)







(平19規則22・一部改正)


(平29規則20・全改)





(平29規則20・全改)


(平29規則20・全改)

(平29規則20・全改)


(平29規則20・全改)


(平27規則36・全改)


(平29規則20・全改)
